
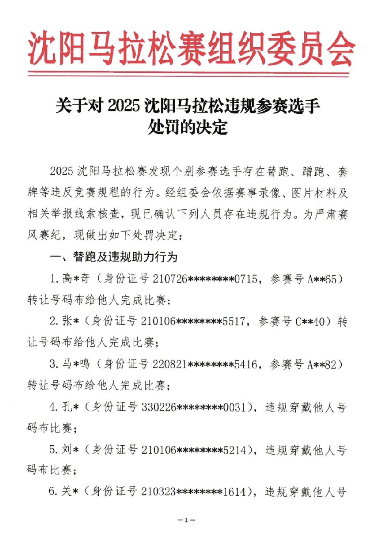
上月舉行的沈陽馬拉松有多達 2 萬人參賽,是內地省會大型規模級別賽事,為遵守國家體育部門嚴肅處理路跑違規事項綱領,賽後賽事組委會對外發出一張共有 11 名 DQ 跑手的名單,組委會表示,11 名參賽選手因嚴重違反賽事規則被取消成績,並處以最低 2 年、最高 5 年的禁賽處罰,部分情節惡劣者還被報請中國田徑協會追處罰。違規事項事項中,6 人涉嫌代跑、4 人涉嫌偽造號碼布、最誇張一位被 DQ 跑手,光天化日比賽之下穿著滑輪暴走鞋滑行「跑步」。

圖 / 沈陽馬拉松微博
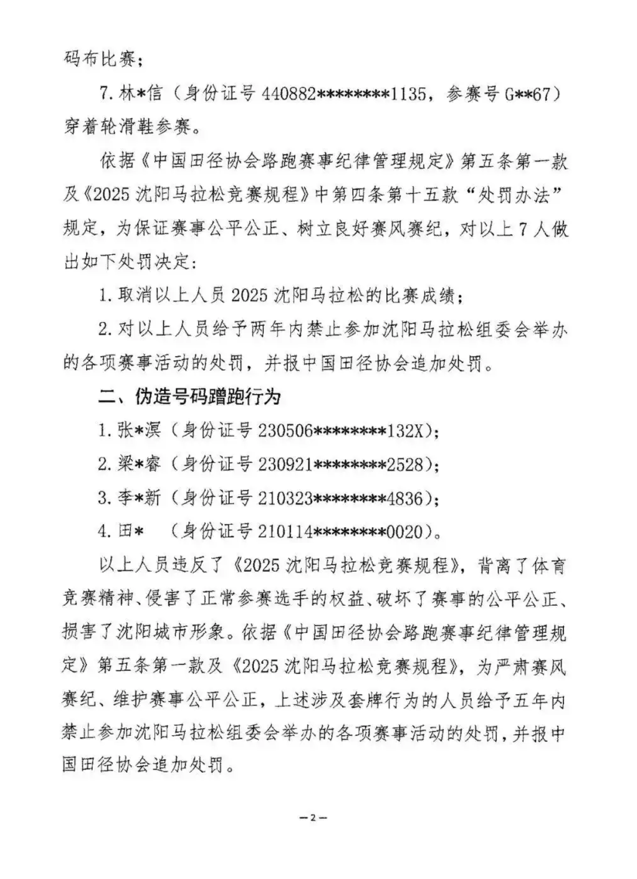
據了解,本次共查出 11 名違規選手,其中 7 人被禁賽 2 年。這 7 人當中有 6 人涉及轉讓號碼布替跑的行為。諷刺的是,還有 1 名選手竟然著暴走滑輪鞋參加比賽,該名選手還在擁有百萬粉絲的林某網紅抖音出鏡,組委會對其開出禁賽 2 年的處罰。大會表示,今年沈陽馬拉松剛結束不久,網上就出現了不少選手舉報偽造號碼布蹭跑的行為。目前組委會已發現 4 宗偽造號碼蹭跑的行為,組委會對以上 4 人開出了禁賽 5 年的罰單。
![]() | ![]() |
圖 / 沈陽馬拉松官網
至於涉嫌穿著滑輪暴走鞋「跑步」的林姓年青網紅,比賽當天更毫不吝嗇在社交平台上拍片介紹其裝備的過人之處,他表示自己所穿的一雙暴走鞋主打競速,時尚又方便,不但可以空中滑步奔跑,累了還可以打開暴走輪滑模式「滑到終點接著跑就好了」!

抖音截圖

抖音截圖
根據中國田徑協會2025新修訂的《路跑賽事管理制度文件》指明,體育總局需進一步加強戶外運動項目賽事活動監督管理的通知,組委會需對贊助商渠道名額嚴格規範管理,按照競賽規程審核參賽人員資格、管控名額用途、嚴格報名流程,禁止轉售和倒賣名額。同時,賽事主辦方應制定賽事精神文明建設實施方案,建立健全賽前、賽中、賽後的文明引導機制,大力弘揚社會主義核心價值觀,積極倡導文明、和諧的賽事風尚,提升參賽選手的文明素養。
此文章由「香港運動筆記」最初發表 https://shorturl.at/coKyI


確定要檢舉這則留言嗎?
取消 檢舉檢舉完成